メディア

いまだに多い……マルチバイブレーター回路の誤った応用回路Wired, Weird(1/3 ページ)

10年以上前にもWired Weirdで、マルチバイブレーターの電源電圧の落とし穴について記事を掲載したが、現在でも米国製品の修理品やFacebookでの海外の投稿で、まだまだマルチバイブレーターに9Vや12Vの電圧を使ったものを多く見かける。

» 2026年01月27日 10時00分 公開

⇒連載「Wired, Weird」バックナンバー

 10年以上前だが、Wired Weirdでマルチバイブレーターの電源電圧の落とし穴について記事を掲載した。

海外製品でまだまだ見かける

 現在でも米国製品の修理品やFacebookでの海外の投稿で、まだまだマルチバイブレーターに9Vや12Vの電圧を使ったものを多く見かける。回路例を図1に示す。

<strong>図1:Facebookで見つけた、DC12VをDC24Vへアップコンバートする回路</strong> 図1:Facebookで見つけた、DC12VをDC24Vへアップコンバートする回路[クリックで拡大]

 図1はFacebookで見つけた、DC12VをDC24Vへアップコンバートする回路だ。しかし、この回路で使用されているマルチバイブレーターには12Vの電圧が使用されていた。この回路のトランジスタBC548の最大定格はVEBO Emitter-base voltage(IC = 0)5Vで、12Vの電圧では最大定格を超えている。この使い方ではトランジスタが劣化してhFE(電流増幅率)が低下し、発振振幅が低下する。その結果、トランジスタのコレクタ出力電圧が高くなり、FETが常時オンになってL1が過熱し、24V電圧が出なくなる。類似の例も図2に示す。

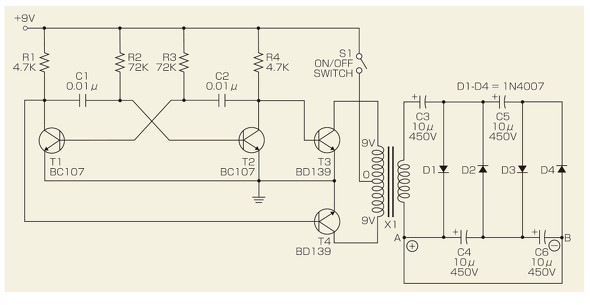
<strong>図2:スタンガンの高圧回路の回路図例</strong> 図2:スタンガンの高圧回路の回路図例[クリックで拡大]

 図2もFacebookで見つけた。スタンガンの高圧回路の回路図例だ。9Vのマルチバイブレーター回路で生成されたパルス信号でトランスを駆動し、数千ボルトの高電圧を発生させるものだった。この機器の中で、9V電圧のマルチバイブレーターによって60kHz程度の高周波パルスを生成させていた。

 図2の回路で使用されたトランジスタBC107の最大定格はVEBO Emitter-base voltage(IC = 0)6Vで9V電源では最大定格を超えている。この使い方ではトランジスタが徐々に劣化してhFEが低下し、出力電圧が下がり、最終的には高電圧が出なくなる。

       1|2|3 次のページへ

Copyright © ITmedia, Inc. All Rights Reserved.

特別協賛PR
スポンサーからのお知らせPR
Pickup ContentsPR
Special SitePR
あなたにおすすめの記事PR

RSSフィード

公式SNS

EDN 海外ネットワーク

All material on this site Copyright © ITmedia, Inc. All Rights Reserved.
This site contains articles under license from AspenCore LLC.