メディア

10Hz〜1MHzで周波数を可変する「のこぎり波発振回路」Design Ideas 信号源とパルス処理

発振回路を用いてアナログののこぎり波(サートゥース)波形を生成する方法は数多く存在する。本稿では、単一の電源電圧レールを用い、10Hz〜1MHzの範囲で周波数を可変できるバッファー付き信号を生成する方法を紹介する。

» 2026年03月10日 15時00分 公開

 発振回路を用いてアナログののこぎり波(サートゥース)波形を生成する方法は数多く存在する。本稿では、単一の電源電圧レールを用い、10Hz〜1MHzの範囲で周波数を可変できるバッファー付き信号を生成する方法を紹介する(図1

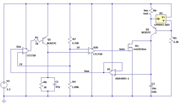
<strong>図1:のこぎり波出力は、オペアンプU1aの出力で得られる信号「saw」だ。周波数は抵抗R6の値によって決まり、120〜12MΩの範囲で変化する</strong> 図1:のこぎり波出力は、オペアンプU1aの出力で得られる信号「saw」だ。周波数は抵抗R6の値によって決まり、120Ω〜12MΩの範囲で変化する [クリックで拡大]

 U3はR5を介して給電され、Q2とR6を用いて定電流源を生成する。U3はV+端子とFB端子の間に1.2Vの一定電圧Vrefを維持する。Q2は高βのNPNトランジスタで、R6を流れる電流Vref/R6のほぼ全てをコレクター電流として通過させ、C3を定電流で充電する。これにより、グラウンド基準ののこぎり波における直線的なランプ部分が生成される。

 オペアンプU1はこの信号をバッファーし、コンパレータU2aの入力の一方に印加する。コンパレータのもう一方の入力電圧によって、のこぎり波が1Vに達したときに出力がLowへ遷移する。U2a、R1、Q1、R8、C1、U2bは、U2bの出力で100ナノ秒のワンショット信号を生成する。この信号はM1のゲートをHighに駆動し、C3をグラウンドへ高速に放電する。

 この波形の周波数は1.2/(R6 × C3)Hzだ。U3のVrefは0.2%という低い許容差の製品が入手可能で、R6にも0.1%の許容差のものを使用できるため、この回路の全体的な誤差は、通常は最大でも1%程度のC3の許容差と、M1の寄生容量によって主に決まることになる。

 複数の異なる周波数における波形を、図2図7に示す。

<strong>図2:R6=12MΩのときの10Hzののこぎり波</strong> 図2:R6=12MΩのときの10Hzののこぎり波 [クリックで拡大]
<strong>図3:R6=1.2MΩのときの100Hzののこぎり波</strong> 図3:R6=1.2MΩのときの100Hzののこぎり波 [クリックで拡大]
<strong>図4:R6=120kΩのときの1kHzののこぎり波</strong> 図4:R6=120kΩのときの1kHzののこぎり波 [クリックで拡大]
<strong>図5:R6=12kΩのときの10kHzののこぎり波。</strong> 図5:R6=12kΩのときの10kHzののこぎり波 [クリックで拡大]
<strong>図6:R6=1.2kΩのときの100kHzののこぎり波</strong> 図6:R6=1.2kΩのときの100kHzののこぎり波 [クリックで拡大]
<strong>図7:R6=120Ωのときの1MHzののこぎり波</strong> 図2:R6=120Ωのときの1MHzののこぎり波 [クリックで拡大]

 図3図4では、ほぼ理想的なのこぎり波形が得られている。しかし、R6が12MΩの図2では、M1が「オフ」の状態でもドレイン−ソース間抵抗が無限大ではないことが分かり、これがランプ波形の非直線性の要因となる。また、U3のFBピンが通常引き込む電流は100nA未満だが、12MΩのR6が供給する電流はちょうどその程度だ。そのため、この抵抗値では波形周波数の精度に問題が生じる可能性がある。

 図5図6図7では、C3の100ナノ秒の放電時間の影響と、出力がグラウンドレール付近で飽和した際のオペアンプの有限の回復時間の影響が、周波数が高くなるにつれて徐々に大きくなる様子が示されている。

 これらの回路では、値を一致させた部品は必要としない。R4、R6、R7およびU3に高精度品を用いれば精度は向上するが、回路の動作にそれらが必須というわけではない。

Design Ideas〜回路設計アイデア集

【アナログ機能回路】:フィルター回路や発振回路、センサー回路など

【パワー関連と電源】:ノイズの低減手法、保護回路など

【ディスプレイとドライバー】:LEDの制御、活用法など

【計測とテスト】:簡易テスターの設計例、旧式の計測装置の有効な活用法など

【信号源とパルス処理】:その他のユニークな回路


Copyright © ITmedia, Inc. All Rights Reserved.

特別協賛PR
スポンサーからのお知らせPR
Pickup ContentsPR
Special SitePR
あなたにおすすめの記事PR

RSSフィード

公式SNS

EDN 海外ネットワーク

All material on this site Copyright © ITmedia, Inc. All Rights Reserved.
This site contains articles under license from AspenCore LLC.